生命周期钩子
每个 Vue 组件实例在创建时都需要经历一系列的初始化步骤,比如设置好数据侦听,编译模板,挂载实例到 DOM,以及在数据改变时更新 DOM。在此过程中,它也会运行被称为生命周期钩子的函数,让开发者有机会在特定阶段运行自己的代码。
注册周期钩子
举例来说,mounted 钩子可以用来在组件完成初始渲染并创建 DOM 节点后运行代码:
export default {
mounted() {
console.log(`the component is now mounted.`)
}
}
还有其他一些钩子,会在实例生命周期的不同阶段被调用,最常用的是 mounted、updated 和 unmounted。
所有生命周期钩子函数的 this 上下文都会自动指向当前调用它的组件实例。注意:避免用箭头函数来定义生命周期钩子,因为如果这样的话你将无法在函数中通过 this 获取组件实例。
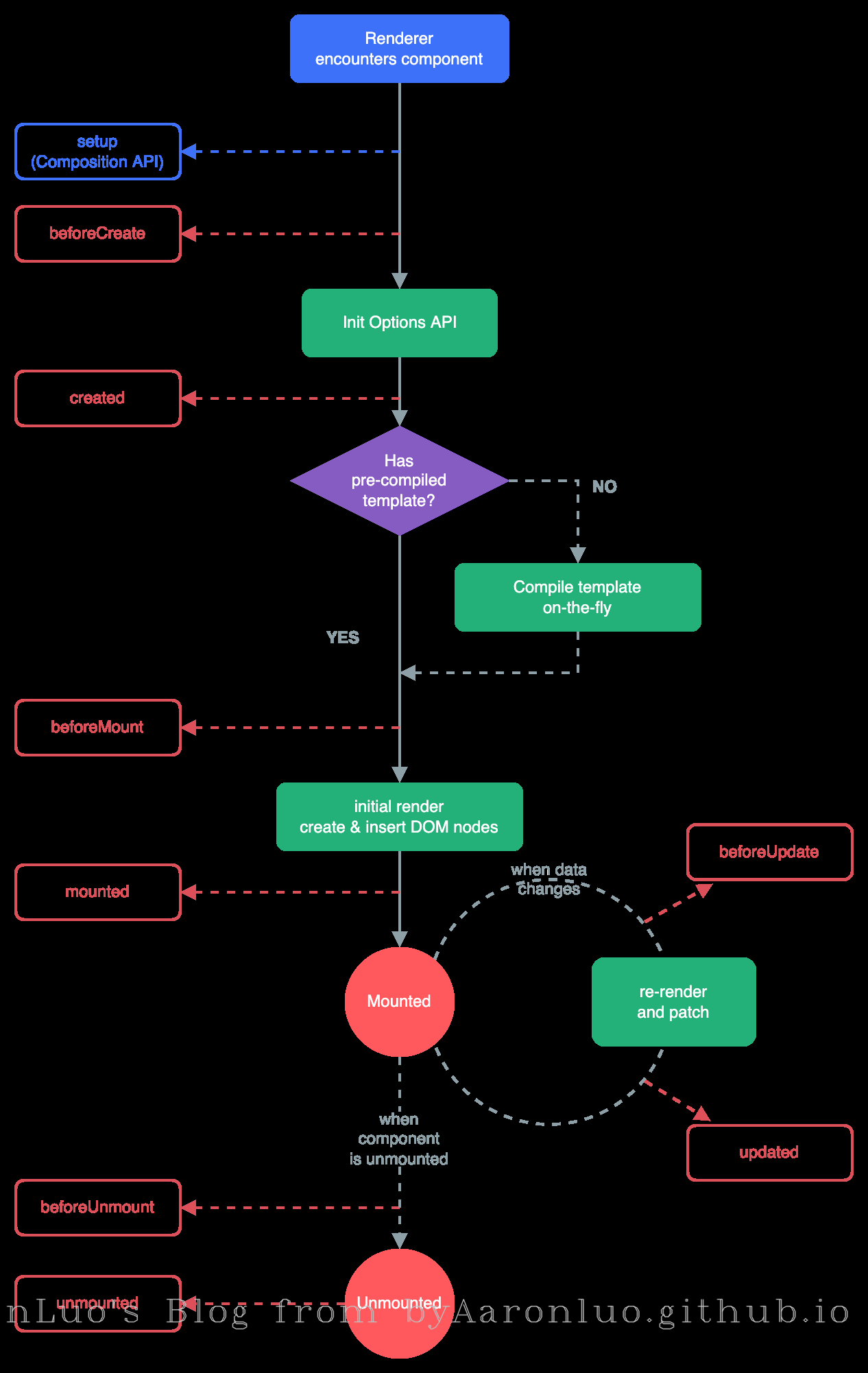
生命周期图示
下面是实例生命周期的图表。你现在并不需要完全理解图中的所有内容,但以后它将是一个有用的参考。
